Stratosphere

AI-powered clarity for complex operations

OVERVIEW

Stratosphere is an AI-powered digital twin for real-time airline operations. It brings together a smart alerting, live geospatial flight map, data-rich operational dashboards, and a natural language assistant into a single operational workspace, giving teams clear situational awareness across fast-changing conditions.

The conversational layer helps operators explore impacts, identify affected flights and airspace, and test scenarios directly in context. Stratosphere also serves as an enablement platform for new products, providing a shared foundation teams can build on over time, and is now in production at India’s largest airline.

The Problem

Airline operations are highly dynamic, time-critical environments where delays in communication and action can carry significant financial and operational cost, often compounding by the minute. Many existing tools are built on aging technology, with limited integration, automation, or real-time intelligence, forcing users to piece together information across multiple systems. As a result, operators are under constant pressure to assess evolving situations quickly and act with confidence, yet lack tools that meaningfully accelerate decision-making or support “what-if” exploration at operational scale.

My Role

  • Led end-to-end UX design from early concept through high-fidelity prototyping and customer delivery.

  • Defined interface and interaction models for real-time operational monitoring, simulation workflows, and conversational AI features.

  • Partnered closely with product managers, engineers, and aviation domain experts to align design decisions with real-world operational constraints.

  • Focused on reducing cognitive load in data-dense, time-sensitive environments by prioritizing clarity, hierarchy, and actionable insight.

  • Contributed to cross-product UX consistency by applying shared patterns, components, and design standards across the platform.

My Impact

This work supported airline operations teams in navigating complex, data-intensive environments with greater clarity and confidence. By unifying real-time visualization, AI-assisted insight, and operational workflows into a single experience, the platform reduced friction between tools and helped teams assess risk, explore scenarios, and act more quickly under pressure.

The result was a more coherent and scalable operational experience that supported faster decision-making, improved situational awareness, and better alignment between human judgment and automated systems in real-world airline operations.

An integrated, AI-assisted version of the Airport Status dashboard I designed is now in production at India’s largest airline.

I worked closely with Aryk for five years in his role as Senior Product Designer on our innovation team. We began by developing an Al ecosystem that would enable our organization to build more cohesive solutions... Aryk led the end-to-end UX design for these Al-native platforms. I highly recommend Aryk for senior UX/product design roles, particularly in organizations that are developing Al-native solutions.
— Sarah Hogan, Technical Product Manager, Stratosphere

The Beginning

I was initially tasked with designing a single-pane-of-glass prototype for an AI/ML-powered Integrated Operations Control concept (below). That prototype became the foundation Stratosphere was built on. While the final Stratosphere designs and functionality evolved beyond the original concept, they share the same core design DNA.

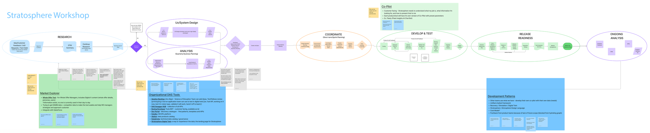
RESEARCH

While the initial concept was driven by subject matter expertise, the pivot toward Stratosphere was grounded in user-centered research. This included on-site discovery with multiple airline customers, along with journey mapping and service design workshops with cross-functional stakeholders.

Workshop Artifact Examples

Airline On-site Research Artifact Examples

Design Iteration

Early sketches and wireframes aren’t available to share, but iteration at multiple levels of fidelity was central to my process. The Stratosphere designs went through multiple rounds of testing with airline users and stakeholders, from low-fidelity concepts through high-fidelity prototypes, to validate direction and refine the experience.

Examples of Earlier Design Iterations

Final Designs

Early sketches and wireframes aren’t available to share, but iteration at multiple levels of fidelity was central to my process. The Stratosphere designs went through multiple rounds of testing with airline users and stakeholders, from low-fidelity concepts through high-fidelity prototypes, to validate direction and refine the experience.

Selected Examples from the Final Designs

Related Designs

In addition to being an in-production product, Stratosphere also serves as an enablement platform. I led exploratory designs that leveraged its AI and data foundation to power new product concepts. One example is Aero: a customizable workspace that moves Jeppesen away from monolithic product offerings.

This project explored a modular, integrated framework for aviation operations, replacing siloed tools with customizable, connected panels that stay in sync across views. The prototype showed how operators could adapt layouts to different roles and workflows while maintaining shared context and situational awareness. The result was a more flexible, scalable model for decision-making in complex, time-sensitive environments.

Examples of Aero Designs